|
|
|
Original Article
The Influence of Social Factors and Subjective Norms on Investment Decision-Making: A Comparative Analysis of Gen Z and Millennials
|
Surbhi 1, Dr. A. K. Govilla
2 1 Research Scholar, Department
of Economics, Malwanchal University, Indore, India 2 Supervisor, Department of Economics,
Malwanchal University, Indore, India |
|
|
|
ABSTRACT |
||
|
Investment decision-making is increasingly influenced by social surroundings, especially in an environment shaped by digital media, peer interaction, family guidance, and widespread access to financial information. The present study examined the influence of social factors and subjective norms on investment decision-making among Gen Z and Millennial respondents. The study was based on primary data collected from 480 respondents and analyzed using SPSS and SmartPLS 4. The findings show that social factors significantly influence investment decision-making directly and also affect perceived behavioral control and subjective norms. Subjective norms also significantly influence investment decision-making in both generations. However, the multigroup analysis indicates that the path differences between Gen Z and Millennials are not statistically significant. The study concludes that social influence is an important determinant of investment behavior, but this influence operates in a broadly similar way across both generations. These findings support earlier literature highlighting the relevance of social influence, behavioral context, and normative pressure in financial decision-making Alshebami and Aldhyani (2022), Ikhsan and Wulandari (2024), Singh et al. (2025), Thanki et al. (2025). Keywords: Social Factors, Subjective Norms,
Investment Decision-Making, Gen Z, Millennials, Comparative Analysis,
Behavioral Finance |
||
INTRODUCTION
Investment
decision-making has become an increasingly important area of research because
financial participation is no longer shaped only by income, savings, and market
opportunity, but also by the broader social environment in which individuals
receive and interpret financial information. In the present era, people are
continuously exposed to investment-related messages through family discussions,
peer interaction, social media, online platforms, financial news, and expert
commentary. As a result, investment behaviour is increasingly influenced by
social surroundings, shared opinions, and perceived approval from others rather
than by purely individual reasoning. This changing context has made social
factors and subjective norms highly relevant constructs in explaining why and
how individuals make investment decisions Alshebami
and Aldhyani (2022), Tabassum et al. (2021),
Shahzad
et al. (2024). Social factors refer to the influence of
external environments such as family, peers, media, internet-based information,
and professional advice on financial thinking and action. These factors can
shape how individuals understand investment opportunities, assess risk, and
develop confidence in decision-making. In modern financial markets, especially
those supported by digital technology, people often rely on social sources to
validate information and reduce uncertainty before investing. Prior research
has shown that social influence is strongly associated with financial behaviour
and can meaningfully affect decision outcomes, especially when individuals are
still developing investment experience or depend on external guidance Alshebami
and Aldhyani (2022), Ammar et
al. (2025). This suggests that investment decisions
should be understood not only as rational economic choices but also as socially
embedded behaviours.
Alongside social
factors, subjective norms have also emerged as an important determinant of
financial and investment behaviour. Subjective norms refer to the perceived
approval, expectation, or pressure that individuals feel from important others
regarding whether they should perform a particular behaviour. In the investment
context, such norms may arise when family members, friends, colleagues, or
online communities encourage stock market participation, mutual fund
investment, or other financial activities. The literature rooted in the Theory
of Planned Behavior has consistently shown that subjective norms can influence
behavioral intention and decision-making, particularly in contexts where social
validation matters Ikhsan
and Wulandari (2024), Singh et
al. (2025), Thanki
et al. (2025). Similarly, Natalia
and Sihombing (2025) and Rahmayanti
et al. (2025) found that subjective norms contribute
meaningfully to investment intention, indicating that investment behaviour is
partly shaped by social approval and shared financial culture. The relevance of
these constructs becomes even stronger when examining Gen Z and Millennials,
two generations that are highly visible in today’s financial environment. Gen Z
has grown up in a deeply digital world where financial ideas, stock tips, and
investment trends circulate rapidly through social media, short-form content, and
peer networks. Millennials, while also digitally connected, often combine this
exposure with broader financial responsibilities, greater work experience, and
more practical engagement with long-term financial planning. Although both
generations are active participants in modern information ecosystems, the
strength and form of social influence may differ according to age, life stage,
financial maturity, and decision context Kurniadi
and Herdinata (2024), Shahzad
et al. (2024). Therefore, comparing Gen Z and Millennials
provides a useful basis for understanding whether social influence on
investment behaviour is generation-specific or broadly similar across cohorts.
A growing body of
research has examined investment behaviour using financial literacy, behavioral
finance, and planned behavior perspectives. Studies such as Arora
and Chakraborty (2023), Hussain
et al. (2022), and Suresh
(2024) have shown the importance of financial
literacy in shaping investment decisions, while other studies have emphasized
behavioral and attitudinal determinants such as risk tolerance, overconfidence,
and financial capability Adil et al. (2022), Ahmad
and Shah (2022), Song et al. (2023). However, several recent studies have also
stressed the importance of social and normative influences. Ikhsan
and Wulandari (2024), Singh et
al. (2025), and Thanki
et al. (2025) highlighted the relevance of subjective norms and planned behavior
variables in investment-related intention, while Ammar et
al. (2025) drew attention to the role of peer influence
in the financial decision process. These studies suggest that the social side
of investment behaviour deserves closer attention, especially in comparative
generational research. Despite this growing literature, there remains limited
empirical work that specifically examines the combined influence of social
factors and subjective norms on investment decision-making while directly
comparing Gen Z and Millennials in a single framework. Much of the existing
literature either focuses more heavily on financial literacy and personal
capability or examines social and normative variables in relation to intention
rather than actual decision-making. The present study addresses this gap by
focusing more directly on how social factors and subjective norms shape
investment decision-making and whether these effects differ significantly
across the two generations. This makes the study valuable both theoretically
and practically, as it adds to the behavioral finance literature while also
offering insights relevant for financial educators, policymakers, and digital
investment platforms.
The study is based
on the view that investment behaviour in the current era is shaped by an
interaction between social exposure and perceived social approval. Individuals
do not merely assess returns and risks in isolation; they also interpret what
others are saying, what others are doing, and whether investing appears
socially supported or expected within their environment. In this sense, social
factors may influence investment decisions directly, while subjective norms may
serve as a more specific social-psychological channel through which that
influence is expressed. By comparing these mechanisms across Gen Z and
Millennials, the study seeks to clarify whether the same social logic operates
similarly for both groups or whether generational differences meaningfully
alter the investment decision process.
Review of Literature
Social Factors and Investment Decision-Making
Social factors
refer to the external influences that shape an individual’s attitudes,
preferences, and actions in financial matters. These factors usually include
family opinion, peer influence, professional advice, media exposure,
internet-based information, and broader social interaction. In the context of
investment, social factors become important because investors often do not rely
only on personal judgment; they also consider what others are saying, doing,
and recommending before making financial decisions. Earlier studies have shown
that social influence plays an important role in financial behaviour and
investment-related action. Alshebami
and Aldhyani (2022) explained that social influence significantly affects financial
behaviour, especially among younger individuals, because financial actions are
often shaped by interaction with others and by the surrounding financial
environment. Ammar et
al. (2025) also highlighted that peer-related influence
contributes to investment decision processes and may shape how investors
interpret opportunities and financial choices. Tabassum
et al. (2021) found that behavioral and environmental factors, including
external influence, significantly affect investor decision-making behaviour.
These findings suggest that social surroundings can affect investment
decision-making by guiding attention, reinforcing ideas, and reducing
uncertainty. For Gen Z and Millennials, this influence is especially important
because both groups are highly connected to digital media, financial content,
and social communication networks.
H1: Social
factors have a significant positive effect on investment decision-making.
Social Factors and Subjective Norms
Subjective norms
refer to the perceived social pressure, approval, or expectation that
individuals feel from important others regarding whether they should perform a
particular behaviour. In financial contexts, subjective norms arise when
individuals believe that people around them support, encourage, or expect them
to engage in investment-related behaviour. Social factors and subjective norms
are closely connected because continuous exposure to family views, peer
discussions, media narratives, and online financial communities can gradually
build a sense that investment is socially desirable or acceptable. The
literature supports this relationship. Singh et
al. (2025) emphasized that attitudinal and normative
elements play an important role in investor intention, especially when
financial actions are socially discussed and interpreted. Thanki
et al. (2025) also found that the theory of planned behavior, including subjective
norms, remains useful in explaining financial behavioural intention in
investment contexts. Natalia
and Sihombing (2025) further showed that subjective norms are
associated with investment intention and can develop through information
cascades and social influence. This means that when investors are regularly
exposed to investment-related advice and communication, they may develop
stronger normative beliefs about participating in financial markets. Therefore,
social factors are expected to positively influence subjective norms in the
present study.
H2: Social
factors have a significant positive effect on subjective norms.
Subjective Norms and Investment Decision-Making
Subjective norms
influence behaviour by affecting how individuals respond to perceived approval
or expectations from important others. In the case of investment
decision-making, subjective norms may shape whether an individual feels
encouraged to invest, whether investment is viewed as a socially appropriate
action, and whether support from others strengthens decision confidence. This
is especially relevant in uncertain financial contexts, where social
reassurance can reduce hesitation and increase willingness to act. Several
studies support the role of subjective norms in financial and investment
behaviour. Ikhsan
and Wulandari (2024), reported that subjective norms significantly
influence intention to invest, suggesting that social approval remains
important even when investment decisions are framed in formal financial
settings. Rahmayanti
et al. (2025) found that subjective norms help drive
students’ intention to begin stock investing, while Natalia
and Sihombing (2025) also linked subjective norms with investment
intention in a broader behavioral model. Thanki
et al. (2025) similarly supported the importance of subjective norms in mutual fund
investment behaviour. These findings show that individuals often respond not
only to personal reasoning but also to the belief that investment is valued or
approved by others. Thus, subjective norms are expected to positively influence
investment decision-making in the present study.
H3: Subjective
norms have a significant positive effect on investment decision-making.
Comparative Analysis of Gen Z and Millennials
Comparative
analysis in behavioral finance is important when a study includes different
age-based cohorts because generational groups may differ in exposure, financial
experience, social interaction, and decision context. In the present study, Gen
Z and Millennials are compared because both groups are active in modern
financial environments, yet they differ in life stage, digital exposure, and
practical financial responsibility. Gen Z is more likely to be influenced by
rapidly changing online content, peer-led narratives, and early-stage financial
experimentation, whereas Millennials may approach investment with relatively
greater maturity, income experience, and long-term planning. Previous studies
suggest that both generations are important in the study of modern investment
behaviour. Kurniadi
and Herdinata (2024) examined investment decisions among
Millennials and Gen Z and showed that both groups are shaped by behavioural and
financial determinants. Shahzad
et al. (2024) also demonstrated the value of multigroup
analysis in testing whether financial behaviour models differ across categories
of investors. Although it is possible that social factors and subjective norms
may vary slightly in strength across age groups, the broader theoretical
expectation remains that both generations are influenced by comparable
behavioral mechanisms in investment decision-making. Therefore, the present
study tests whether the structural relationships differ significantly between
Gen Z and Millennials.
H4: There is a
significant difference between Gen Z and Millennials in the relationships among
social factors, subjective norms, and investment decision-making.
Conceptual Support for the Study
|
Figure 1 |
|
Figure 1 Conceptual
Framework |
The literature
reviewed above shows that investment decision-making is not merely a rational
economic process but also a socially influenced behaviour. Social factors
provide information, encouragement, and environmental cues, while subjective
norms convert broader social influence into perceived approval or pressure.
Together, these variables create a behavioral pathway through which individuals
form and act on investment decisions. The reviewed studies support the argument
that family influence, peer guidance, digital information exposure, and
normative beliefs all contribute to financial action in meaningful ways Alshebami
and Aldhyani (2022), Ikhsan
and Wulandari (2024), Natalia
and Sihombing (2025), Singh et
al. (2025), Thanki
et al. (2025). Thus, the present study uses these constructs to explain investment
decision-making among Gen Z and Millennials and to compare whether the same
model behaves differently across the two groups.
Research Methodology
Research Design
The present study
adopted a quantitative, descriptive, and comparative research design to examine
the influence of social factors and subjective norms on investment
decision-making among Gen Z and Millennial respondents. The study used a
survey-based approach because it was suitable for collecting measurable
responses and testing the proposed relationships in an empirical manner.
Population and Sample
The target
population of the study comprised individuals belonging to Generation Z (14–29
years) and Millennials (30–45 years). A total of 480 valid responses were
included in the final analysis. The sample covered respondents from different
gender, income, and occupational groups, which made the dataset diverse and
appropriate for comparative generational analysis.
Data Collection
The study was
based on primary data collected through a structured questionnaire. The
questionnaire was prepared in a simple and clear format so that respondents
from both generations could understand the statements and provide suitable
responses.
Measurement of Variables
The questionnaire
measured the main constructs of the study, namely Financial Literacy (FL),
Social Factors (SF), Perceived Behavioral Control (PBC), Subjective Norms (SN),
and Investment Decision-Making (IDM). Most of the items were measured on a
five-point Likert scale, while the items related to subjective norms were
measured on a three-point scale. In this paper, the major emphasis was placed
on social factors and subjective norms as the key variables influencing
investment decision-making.
Tools of Analysis
The collected data
were coded and analyzed using SPSS and Smart PLS 4. SPSS was used for
demographic analysis and descriptive statistics, while Smart PLS 4 was used for
structural model assessment and hypothesis testing.
Structural and Comparative Analysis
The study used
path analysis, mediation analysis, and multi-group analysis (MGA) through Smart
PLS 4. Separate subgroup analysis was conducted for Gen Z and Millennial
respondents in order to compare the structural relationships across the two
generations. The multigroup analysis was applied to determine whether the
differences in the path relationships between the two groups were statistically
significant.
Basis of Hypothesis Testing
The hypotheses
were tested on the basis of path coefficients, standard deviation,
t-statistics, p-values, and coefficient of determination (R²). Significant
paths were accepted, while insignificant paths were rejected according to the
statistical results.
Ethical Considerations
The study was
conducted purely for academic purposes. Participation was voluntary, and the
confidentiality of respondents was maintained throughout the research process.
No personal identity of any respondent was disclosed in the study.
Data Analysis and Results
Demographic Profile
|
Table 1 |
|
Table 1 Demographic
Profile of Respondents (N = 480) |
|||
|
Variable |
Category |
Frequency |
Percent |
|
Gender |
Male |
233 |
48.5 |
|
Female |
247 |
51.5 |
|
|
Age
Group |
14–29
years (Gen Z) |
270 |
56.3 |
|
30–45
years (Millennials) |
210 |
43.8 |
|
|
Income |
Low
Income |
186 |
38.8 |
|
Middle
Income |
156 |
32.5 |
|
|
High
Income |
138 |
28.7 |
|
|
Occupation |
Student |
114 |
23.8 |
|
Private
Job |
129 |
26.9 |
|
|
Self-Employed |
129 |
26.9 |
|
|
Unemployed |
108 |
22.5 |
|
|
Source: Primary
Data Compiled by the Researcher |
|||
The study is based
on 480 respondents. Female respondents (51.5%) are slightly higher than male
respondents (48.5%). In terms of age, 56.3% belong to Gen Z and 43.8% belong to
the Millennial group. Regarding income, 38.8% fall in the low-income category,
32.5% in the middle-income category, and 28.7% in the high-income category. The
occupational profile shows a balanced spread, with 23.8% students, 26.9%
private employees, 26.9% self-employed respondents, and 22.5% unemployed
respondents. This demographic composition indicates that the sample is
adequately diverse and suitable for studying investment decision-making among
Gen Z and Millennials.
|
Table 2 |
|
Table 2 Descriptive Statistics |
|||||
|
N |
Minimum |
Maximum |
Mean |
Std.
Deviation |
|
|
FL1 |
480 |
1.00 |
5.00 |
3.5000 |
.78344 |
|
FL2 |
480 |
1.00 |
5.00 |
3.4833 |
.77523 |
|
FL3 |
480 |
1.00 |
5.00 |
3.4938 |
.78075 |
|
FL4 |
480 |
1.00 |
5.00 |
3.4687 |
.80646 |
|
SF1 |
480 |
1.00 |
5.00 |
3.3021 |
.79034 |
|
SF2 |
480 |
1.00 |
5.00 |
3.3417 |
.78340 |
|
SF3 |
480 |
1.00 |
5.00 |
3.3083 |
.78126 |
|
SF4 |
480 |
1.00 |
5.00 |
3.3063 |
.81987 |
|
PBC1 |
480 |
1.00 |
5.00 |
2.7750 |
.79363 |
|
PBC2 |
480 |
1.00
|
5.00 |
2.7750 |
.75867 |
|
PBC3 |
480 |
1.00 |
5.00 |
2.7688 |
.82918 |
|
SN1 |
480 |
1.00 |
3.00 |
1.4479 |
.54962 |
|
SN2 |
480 |
1.00 |
3.00 |
1.4479 |
.56461 |
|
SN3 |
480 |
1.00 |
3.00 |
1.4750 |
.57741 |
|
IDM1 |
480 |
2.00 |
5.00 |
3.8792 |
.82875 |
|
IDM2 |
480 |
2.00 |
5.00 |
3.8688 |
.82590 |
|
IDM3 |
480 |
2.00 |
5.00 |
3.8854 |
.82333 |
|
IDM4 |
480 |
1.00 |
5.00 |
3.8625 |
.82615 |
|
IDM5 |
480 |
1.00 |
5.00 |
3.9000 |
.83404 |
|
Valid
N (listwise) |
480 |
||||
|
Source: SPSS Output
Based on Primary Data. |
|||||
Table 2 indicates that the items measuring Financial
Literacy have mean values ranging from 3.4687 to 3.5000, suggesting that
respondents generally possess a moderate level of financial awareness and
investment-related understanding. Among these items, FL1 records the highest
mean value of 3.5000, indicating that respondents tend to believe that they
have a reasonably good understanding of investment. The standard deviations for
these items remain below 1.00, which implies a moderate but acceptable spread
of responses. The Social Factors items show mean values between 3.3021 and
3.3417. These values indicate that respondents moderately rely on internet
sources, media information, family, friends, and experts while making
investment decisions. Among the Social Factors items, SF2 reports the highest
mean, suggesting that internet and media-based financial information have a
relatively strong influence on respondents’ investment thinking. The findings
reflect the growing importance of digital information channels in financial
decision-making among younger and middle-aged investors. The Perceived
Behavioral Control items record noticeably lower mean scores, ranging from
2.7688 to 2.7750. This suggests that although respondents may have some
financial awareness, they are comparatively less confident about their
practical ability to identify profitable investments or act quickly in
stock-market settings. In other words, knowledge and confidence do not appear
to move at the same intensity, which strengthens the importance of including
Perceived Behavioral Control as a mediating construct in the model. The
Subjective Norms items register the lowest mean values, between 1.4479 and
1.4750, on a three-point response range. These values suggest that respondents
are relatively less driven by social pressure or social approval when thinking
about stock market participation. However, since the standard deviations remain
low, the responses are fairly consistent. In contrast, the Investment
Decision-Making items produce high mean values ranging from 3.8625 to 3.9000,
indicating that respondents tend to compare investment options, seek advice,
set goals, and consider both risk and return in a systematic manner. This
pattern suggests that the sample demonstrates a relatively rational and deliberate
orientation toward investment behavior.
Structural Model Results for Millennials
The Millennial
subgroup results also support most of the proposed structural relationships and
broadly mirror the pattern observed in the overall sample and Gen Z subgroup.
Financial Literacy significantly affects both Investment Decision-Making and
Perceived Behavioral Control, confirming that financial knowledge remains a
major driver of rational investment behaviour and confidence in financial
action among Millennials. However, just as in the overall model and the Gen Z
analysis, Financial Literacy does not significantly influence Subjective Norms,
which suggests that knowledge alone does not create social approval or
normative pressure for investment participation. Perceived Behavioral Control
significantly affects Investment Decision-Making, demonstrating that
Millennials, like Gen Z respondents, are more likely to make favorable
investment decisions when they feel capable of managing financial options and
uncertainty. Social Factors significantly influence Investment Decision-Making,
Perceived Behavioral Control, and Subjective Norms, while Subjective Norms also
significantly influence Investment Decision-Making. This indicates that
Millennial respondents are also meaningfully shaped by external information,
social surroundings, and normative expectations. The Millennial structural
pattern therefore confirms the continuing importance of financial literacy,
confidence, and social influence in explaining investment decisions within this
generation.
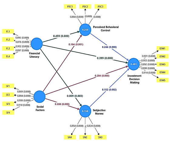
|
Figure 2 |
|
Figure 2 Structural Model
of Investment Decision Making for Millennials (Source: Smart PLS 4 software) |
|
Table 3 |
|
Table 3 Path Analysis and
Hypothesis Testing of Millennials |
|||||
|
Relationship |
Original
Sample (O) |
STDEV |
T
Statistics |
P
Value |
Decision |
|
Financial
Literacy → Investment Decision-Making |
0.399 |
0.056 |
7.077 |
0.000 |
H1b
Supported |
|
Financial
Literacy → Perceived Behavioral Control |
0.459 |
0.049 |
9.378 |
0.000 |
H2b
Supported |
|
Financial
Literacy → Subjective Norms |
0.009 |
0.064 |
0.147 |
0.883 |
H3b
Not Supported |
|
Perceived
Behavioral Control → Investment Decision-Making |
0.246 |
0.056 |
4.384 |
0.000 |
H4b
Supported |
|
Social
Factors → Investment Decision-Making |
0.284 |
0.054 |
5.223 |
0.000 |
H5b
Supported |
|
Social
Factors → Perceived Behavioral Control |
0.194 |
0.060 |
3.242 |
0.001 |
H6b
Supported |
|
Social
Factors → Subjective Norms |
0.398 |
0.056 |
7.095 |
0.000 |
H7b
Supported |
|
Subjective
Norms → Investment Decision-Making |
0.152 |
0.050 |
3.036 |
0.002 |
H8b
Supported |
|
Source: Smart PLS subgroup analysis for
Millennials. |
|||||
The Millennial
subgroup results also support most of the proposed relationships. Financial
Literacy significantly influences Investment Decision-Making (β = 0.399, p
= 0.000) and Perceived Behavioral Control (β = 0.459, p = 0.000), thereby
supporting H1b and H2b. However, just as in the overall sample and the Gen Z
subgroup, Financial Literacy does not significantly affect Subjective Norms
(β = 0.009, p = 0.883), leading to rejection of H3b. Perceived Behavioral
Control significantly affects Investment Decision-Making (β = 0.246, p =
0.000), supporting H4b. Social Factors exert significant positive effects on
Investment Decision-Making, Perceived Behavioral Control, and Subjective Norms,
supporting H5b, H6b, and H7b. Subjective Norms also significantly influence
Investment Decision-Making (β = 0.152, p = 0.002), which supports H8b. The
Millennial pattern therefore mirrors the broader logic of the model, with
Financial Literacy and Social Factors emerging as important drivers of
investment outcomes.
|
Table 4 |
|
Table 4 Mediating |
|||||
|
Relationship |
Original
Sample (O) |
STDEV |
T
Statistics |
P
Value |
Decision |
|
Social
Factors → Perceived Behavioral Control → Investment
Decision-Making |
0.048 |
0.018 |
2.597 |
0.009 |
H11b
Supported |
|
Financial
Literacy → Subjective Norms → Investment Decision-Making |
0.001 |
0.010 |
0.138 |
0.890 |
H10b
Not Supported |
|
Financial
Literacy → Perceived Behavioral Control → Investment
Decision-Making |
0.113 |
0.030 |
3.780 |
0.000 |
H9b
Supported |
|
Social
Factors → Subjective Norms → Investment Decision-Making |
0.060 |
0.021 |
2.859 |
0.004 |
H12b
Supported |
|
Source: Smart PLS subgroup mediation
output for Millennials. |
|||||
For Millennials,
Perceived Behavioral Control significantly mediates the relationship between
Financial Literacy and Investment Decision-Making (β = 0.113, p = 0.000),
which supports H9b. Social Factors also affect Investment Decision-Making
indirectly through Perceived Behavioral Control (β = 0.048, p = 0.009),
supporting H11b, and through Subjective Norms (β = 0.060, p = 0.004),
supporting H12b. As in the Gen Z subgroup, Subjective Norms do not mediate the
relationship between Financial Literacy and Investment Decision-Making (β
= 0.001, p = 0.890), and thus H10b is not supported. The mediation pattern for
Millennials therefore confirms that knowledge primarily works through
capability, while social influences operate through both confidence and
normative pathways.
|
Table 5 |
|
Table 5 Coefficient of
Determination (R²) |
||
|
Construct |
R² |
Adjusted
R² |
|
Investment
Decision-Making (IDM) |
0.491 |
0.487 |
|
Perceived
Behavioral Control (PBC) |
0.25 |
0.246 |
|
Subjective
Norms (SN) |
0.158 |
0.154 |
|
Source:
SmartPLS subgroup analysis for Millennials. |
||
The Millennial
subgroup explains 49.1 percent of the variance in Investment Decision-Making,
25.0 percent of the variance in Perceived Behavioral Control, and 15.8 percent
of the variance in Subjective Norms. These values are slightly lower for
Investment Decision-Making and Perceived Behavioral Control than those reported
for Gen Z, but slightly higher for Subjective Norms. This suggests that while
the model fits both generations well, normative influence may be marginally
more stable among Millennials than among Gen Z respondents.
Multi-Group Analysis (MGA)
The multigroup
analysis was conducted to test whether the structural relationships among the
study variables differ significantly between Gen Z and Millennials. This is an
important final analytical step because the study does not merely seek to
identify significant paths within each group but also to determine whether the
overall model functions differently across generational categories. The results
show that none of the structural path differences between Gen Z and Millennials
are statistically significant at the conventional level. Although some
individual coefficients differ slightly in magnitude, these differences are not
large enough to indicate a meaningful structural distinction between the two
groups. This finding leads to rejection of the multigroup difference hypothesis
and suggests that the conceptual model operates in a broadly similar manner for
both Gen Z and Millennial respondents. In substantive terms, this means that
the effects of Financial Literacy, Social Factors, Perceived Behavioral Control,
and Subjective Norms on Investment Decision-Making are not generation-specific
in the present sample. This is a notable finding because it indicates a shared
pattern of investment behavior across the two cohorts, despite their different
age positions and social experiences.
|
Table 6 |
|
Table 6 Multigroup Analysis |
||||
|
Relationship |
Difference
(Gen Z – Millennials) |
1-tailed
p value |
2-tailed
p value |
Decision |
|
Financial
Literacy → Investment Decision-Making |
-0.059 |
0.790 |
0.420 |
Not
Significant |
|
Financial
Literacy → Perceived Behavioral Control |
0.022 |
0.371 |
0.742 |
Not
Significant |
|
Financial
Literacy → Subjective Norms |
-0.006 |
0.529 |
0.942 |
Not
Significant |
|
Perceived
Behavioral Control → Investment Decision-Making |
0.051 |
0.246 |
0.492 |
Not
Significant |
|
Social
Factors → Investment Decision-Making |
0.024 |
0.365 |
0.730 |
Not
Significant |
|
Social
Factors → Perceived Behavioral Control |
0.094 |
0.110 |
0.221 |
Not
Significant |
|
Social
Factors → Subjective Norms |
-0.030 |
0.655 |
0.689 |
Not
Significant |
|
Subjective
Norms → Investment Decision-Making |
0.046 |
0.244 |
0.489 |
Not
Significant |
|
Source: Smart PLS multigroup analysis output. |
||||
Table 6 clearly shows that none of the two-tailed
p-values is below 0.05. Therefore, there is no statistically significant
difference in any of the structural paths between Gen Z and Millennial
respondents. On this basis, H13 is not supported. The absence of significant
difference indicates that the proposed model functions in a broadly similar way
across both generational groups. This is an important finding because it
suggests that the effects of Financial Literacy, Social Factors, Perceived
Behavioral Control, and Subjective Norms on Investment Decision-Making are not
generation-specific within the present sample. Although the path coefficients
differ slightly in magnitude, those differences are not strong enough to be
considered statistically meaningful. Hence, the study concludes that Gen Z and
Millennials exhibit a comparable investment decision-making pattern under the
conceptual model used in this research.
Discussion
The findings of
the present study confirm that social factors and subjective norms play a
meaningful role in shaping investment decision-making among Gen Z and
Millennial respondents. The significant positive effect of social factors on
investment decision-making suggests that individuals do not make financial
choices in isolation; rather, their decisions are influenced by family views,
peer discussions, media exposure, internet-based financial information, and
expert guidance. This result supports the broader behavioral finance
literature, which argues that financial behaviour is often socially embedded
and affected by the surrounding information environment Alshebami
and Aldhyani (2022), Ammar et
al. (2025),Tabassum et al. (2021).
In practical terms, the result indicates that respondents use social and
informational cues to interpret investment opportunities, reduce uncertainty,
and strengthen their decision process. This pattern is especially relevant in
modern digital settings where investment ideas circulate rapidly through online
communities and media channels. The
study also finds that social factors significantly influence subjective norms,
which means that continued exposure to social and informational environments
contributes to the development of perceived social approval regarding
investment participation. This result is theoretically consistent with the view
that subjective norms are not formed independently but emerge through
communication, shared beliefs, and repeated contact with social expectations.
When individuals are frequently exposed to supportive investment-related
messages from peers, families, and financial communities, they are more likely
to feel that investment is a socially acceptable and desirable activity. This
finding is in line with prior studies that emphasize the role of normative and
social influences in financial intention and investment-related behavior Natalia
and Sihombing (2025), Singh et
al. (2025), Thanki
et al. (2025). It also confirms that subjective norms remain relevant in
contemporary financial decision-making, even in situations where individuals
have access to independent information.
Another important
finding of the study is that subjective norms significantly influence
investment decision-making in both generations. This suggests that perceived
approval, encouragement, and social expectation contribute positively to actual
investment behaviour. Individuals appear more likely to make investment
decisions when they believe that important others view such behaviour
positively. This result is consistent with theory-based investment studies that
identify subjective norms as a key behavioral determinant, particularly in
contexts where people seek reassurance before committing to uncertain financial
actions Ikhsan
and Wulandari (2024), Rahmayanti
et al. (2025), Thanki
et al. (2025). The result also supports the argument that investment behaviour is
not purely rational or individualistic; instead, it is partly shaped by how
people interpret the expectations and support of those around them. In this
sense, subjective norms function as a social-psychological mechanism through
which broader social influence affects actual financial action. The Millennial subgroup results further
deepen the interpretation of the model. For Millennials, social factors
significantly influenced investment decision-making, perceived behavioral
control, and subjective norms, while subjective norms also significantly
influenced investment decision-making. This indicates that Millennials are
shaped not only by financial literacy and internal confidence but also by
external information and social surroundings. The significant indirect effects
of social factors through both perceived behavioral control and subjective
norms show that social influence works through multiple channels. On one hand,
it strengthens confidence and perceived ability; on the other hand, it creates
a sense of social legitimacy around investment activity. This pattern is
consistent with earlier research highlighting the interaction of literacy,
behavioral capability, and external influence in financial decision-making Jain et al. (2023), Kumar et
al. (2023), Shahzad
et al. (2024). It also suggests that Millennials respond
to social influence in a fairly structured way, where external cues contribute
to both internal readiness and socially guided decision behaviour.
The study also
provides an important comparative insight through the multigroup analysis,
which shows that none of the structural path differences between Gen Z and
Millennials are statistically significant. Although the coefficients differ
slightly in magnitude, the differences are not strong enough to suggest that
the model operates differently across the two generations. This is a notable
finding because it indicates that the influence of social factors and
subjective norms on investment decision-making is broadly similar across both
cohorts. Earlier research often suggests that Gen Z may be more socially
reactive because of stronger digital exposure, while Millennials may behave
more independently because of greater life-stage maturity. However, the present
findings show that both groups follow a comparable investment decision pattern
under the proposed conceptual framework. This result supports the multigroup
logic highlighted in comparative financial behavior studies and suggests that
socially shaped investment behaviour may be more stable across adjacent
generations than commonly assumed Kurniadi
and Herdinata (2024), Shahzad
et al. (2024). At
the same time, the findings should also be interpreted alongside the broader
model in which financial literacy and perceived behavioral control remain
important. While this paper emphasizes social factors and subjective norms, the
results indicate that investment behaviour is best understood as the outcome of
an interaction between financial understanding, internal capability, and social
influence. Earlier studies have similarly shown that financial decision-making
becomes stronger when knowledge, behavioral confidence, and social context are
considered together rather than separately Adil et al. (2022), Ahmad
and Shah (2022), Hussain
et al. (2022), Suresh
(2024). Therefore, the present discussion suggests
that social factors and subjective norms should not be treated as secondary
influences; instead, they should be viewed as integral elements of the
investment decision environment for both Gen Z and Millennials.
Conclusion and Implications
The present study
concludes that social factors and subjective norms are significant determinants
of investment decision-making among Gen Z and Millennial respondents. The
findings show that investment decisions are influenced not only by individual
reasoning and financial understanding but also by family views, peer
discussions, media exposure, internet-based financial information, and
perceived social approval. The significant positive effect of social factors on
investment decision-making indicates that respondents meaningfully rely on
their surrounding information and social environment when making financial
choices, while the significant influence of subjective norms confirms that
encouragement, support, and approval from important others contribute positively
to investment behaviour. The study further concludes that these influences
operate in a broadly similar manner across both generations, as the multigroup
analysis shows no statistically significant difference in the structural
relationships between Gen Z and Millennials. This suggests that socially
influenced investment behaviour is not confined to one generation but remains
relevant across both younger and middle-aged investor groups. Overall, the
study establishes that investment decision-making is a socially embedded
process in which external influence and normative expectations play an
important role alongside personal and behavioral factors.
Implications
·
For
policymakers: Financial
awareness programs should include social and community influence, not only
individual literacy.
·
For
educators: Investment
education should teach students how to assess peer advice, media content, and
online financial information critically.
·
For
financial service providers: Platforms
should provide credible, simple, and responsible financial communication for
both Gen Z and Millennials.
·
For
families and social groups:
Positive and informed discussion about investment can support better financial
decision-making.
·
For
researchers: Future studies
can test the same model in other age groups, regions, or financial contexts.
ACKNOWLEDGMENTS
None.
REFERENCES
Adil, M., Singh, Y., and Ansari, M. S. (2022). How Financial Literacy Moderates the Association Between Behaviour Biases and Investment Decision? Asian Journal of Accounting Research, 7(1), 17–30. https://doi.org/10.1108/AJAR-09-2020-0086
Ahmad, M., and Shah, S. Z. A. (2022). Overconfidence Heuristic-Driven Bias in Investment Decision-Making and Performance: Mediating Effects of Risk Perception and Moderating Effects of Financial Literacy. Journal of Economic and Administrative Sciences, 38(1), 60–90. https://doi.org/10.1108/JEAS-07-2020-0116
Alshebami, A. S., and Aldhyani, T. H. (2022). The Interplay of Social Influence, Financial Literacy, and Saving Behaviour Among Saudi Youth and the Moderating Effect of Self-Control. Sustainability, 14(14), Article 8780. https://doi.org/10.3390/su14148780
Ammar, M., Ali, A., and Audi, M. (2025). The Impact of Financial Literacy on Investment Decisions: The Mediating Role of Peer Influence and the Moderating Role of Financial Status. Journal for Current Sign, 3(2), 379–411.
Arora, J., and Chakraborty, M. (2023). Role of Financial Literacy in Investment Choices of Financial Consumers: An Insight from India. International Journal of Social Economics, 50(3), 377–397. https://doi.org/10.1108/IJSE-12-2021-0764
Atkinson, A., and Messy, F. A. (2012). Measuring Financial Literacy. OECD Working Papers on Finance, Insurance and Private Pensions (No. 15). OECD Publishing. https://doi.org/10.1787/5k9csfs90fr4-en
Biswas, S., and Gupta, A. (2021). Impact of Financial Literacy on Household Decision-Making: A Study in the State of West Bengal in India. International Journal of Economics and Financial Issues, 11(5), 104–110. https://doi.org/10.32479/ijefi.11759
Gupta, N., Rana, R., and Tandon, D. (2025). Financial Literacy as a Moderator in Behavioral Biases and Investor Decisions. Indian Journal of Finance, 19(5), 79–94. https://doi.org/10.17010/ijf/2025/v19i5/175045
Hussain, A., Kijkasiwat, P., Rehman, H. U., and Ullah, M. Z. (2022). Financial Literacy and Investment Decisions: Evidence from Pakistan. South Asian Journal of Finance, 2(2). https://doi.org/10.4038/sajf.v2i2.46
Ikhsan, M. A., and Wulandari, R. (2024). Impact of Attitude, Subjective Norms, and Perceived Behavioural Control on Intention to Invest in Retail Green Sukuk Among Muslim Millennials in Jabodetabek. Journal of Islamic Economics Lariba, 10(1), 149–168. https://doi.org/10.20885/jielariba.vol10.iss1.art9
Iram, T., Bilal, A. R., and Ahmad, Z. (2023). Investigating the Mediating Role of Financial Literacy on the Relationship Between Women Entrepreneurs' Behavioral Biases and Investment Decision Making. Gadjah Mada International Journal of Business, 25(1), 93–118. https://doi.org/10.22146/gamaijb.65457
Iram, T., Iqbal, N., Qazi, R., and Saleem, S. (2021). Nexus Between Financial Literacy, Investment Decisions and Heuristic Biases of Women Entrepreneurs: A Way Forward for Women Empowerment. Pakistan Journal of Social Sciences, 41(1), 221–234.
Jain, R., Sharma, D., Behl, A., and Tiwari, A. K. (2023). Investor Personality as a Predictor of Investment Intention: Mediating Role of Overconfidence Bias and Financial Literacy. International Journal of Emerging Markets, 18(12), 5680–5706. https://doi.org/10.1108/IJOEM-12-2021-1885
Kanagasabai, B., and Aggarwal, V. (2020). The Mediating Role of Risk Tolerance in the Relationship Between Financial Literacy and Investment Performance. Colombo Business Journal, 11(1), 83–100. https://doi.org/10.4038/cbj.v11i1.58
Kumar, P., Pillai, R., Kumar, N., and TaBash, M. I. (2023). The Interplay of Skills, Digital Financial Literacy, Capability, and Autonomy in Financial Decision Making and Well-Being. Borsa Istanbul Review, 23(1), 169–183. https://doi.org/10.1016/j.bir.2022.09.012
Kurniadi, A. C., and Herdinata, C. (2024). Factors Affecting Investment Decisions on Millennials and Gen Z. Jurnal Manajemen, 28(3), 477–494. https://doi.org/10.24912/jm.v28i3.2008
Nag, A. K., and Shah, J. (2022). An Empirical Study on the Impact of Gen Z Investors' Financial Literacy to Invest in the Indian Stock Market. Indian Journal of Finance, 16(10), 43–59. https://doi.org/10.17010/ijf/2022/v16i10/172387
Natalia, E., and Sihombing, S. O. (2025). Attitude, Subjective Norm, Perceived Behavioral Control, and Information Cascade Effects on Investment Intention: Financial literacy as Antecedent to Attitude. DeReMa (Development Research of Management): Jurnal Manajemen, 20(2). https://doi.org/10.19166/derema.v20i2.10042
Prasad, S., Kiran, R., and Sharma, R. K. (2021). Behavioural, Socio-Economic Factors, Financial Literacy and Investment Decisions: Are Men More Rational and Women More Emotional? The Indian Economic Journal, 69(1), 66–87. https://doi.org/10.1177/0019466220987023
Rahmayanti, P. L. D., Sasrawan, I. P. H., and Yasa, N. N. K. (2025). Decoding Investment Intentions: Uncovering How Risk Tolerance, Financial Literacy, and Subjective Norms Drive Students to Begin Stock Investing. Asian Journal of Economics, Business and Accounting, 25(2), 157–166. https://doi.org/10.9734/ajeba/2025/v25i21671
Ranaweera, S. S., and Kawshala, B. A. H. (2022). Influence of Behavioral Biases on Investment Decision Making with Moderating Role of Financial Literacy and Risk Attitude: A Study Based on Colombo Stock Exchange. South Asian Journal of Finance, 2(1). https://doi.org/10.4038/sajf.v2i1.32
Rani, M., and Siwach, M. (2023). Financial Literacy in India: A Review of Literature. Economic and Regional Studies, 16(3), 446–458. https://doi.org/10.2478/ers-2023-0029
Raut, R. K. (2020). Past Behaviour, Financial Literacy and Investment Decision-Making Process of Individual Investors. International Journal of Emerging Markets, 15(6), 1243–1263. https://doi.org/10.1108/IJOEM-07-2018-0379
Sari, M. (2025). Exploring the Roles of Financial Literacy, Past Behavior, and Subjective Norms in Shaping Investment Intention: A Mediation Analysis. Investment Management and Financial Innovations, 22(4), Article 30. https://doi.org/10.21511/imfi.22(4).2025.03
Shahzad, M. A., Jianguo, D., Jan, N., and Rasool, Y. (2024). Perceived Behavioral Factors and Individual Investor Stock Market Investment Decision: Multigroup Analysis and Major Stock Markets Perspectives. Sage Open, 14(2), 21582440241256210. https://doi.org/10.1177/21582440241256210
Singh, A., Goel, U., Kumar, S., and Johri, A. (2025). Unveiling the Attitudinal Factors: An Integration of TPB and SCT in Understanding Investor Intention Towards Equity Investments. Humanities and Social Sciences Communications, 12(1), 1–14. https://doi.org/10.1057/s41599-025-05478-4
Song, C. L., Pan, D., Ayub, A., and Cai, B. (2023). The Interplay Between Financial Literacy, Financial Risk Tolerance, and Financial Behaviour: The Moderator Effect of Emotional Intelligence. Psychology Research and Behavior Management, 16, 535–548. https://doi.org/10.2147/PRBM.S398450
Subramanian, R., and Arjun, T. P. (2024). Do Explicit and Implicit Parental Financial Socialization Influence Students' Financial Literacy? Evidence from India. Indian Journal of Finance, 18(10), 24–39. https://doi.org/10.17010/ijf/2024/v18i10/174612
Suresh, G. (2024). Impact of Financial Literacy and Behavioural Biases on Investment Decision-Making. FIIB Business Review, 13(1), 72–86. https://doi.org/10.1177/23197145211035481
Thanki, H., Tripathy, N., and Shah, S. (2025). Investors' Behavioral Intention in Mutual Fund Investments in India: Applicability of Theory of Planned Behavior. Asia-Pacific Financial Markets, 32(3), 975–996. https://doi.org/10.1007/s10690-024-09477-4
|
|
This work is licensed under a: Creative Commons Attribution 4.0 International License
© ShodhPrabandhan 2026. All Rights Reserved.